Rai University | NAAC Accredited And UGC Recognized Best College in Ahmedabad
Apply Now Call Now
shape
shape

Rising - A Journal of Researchers
(ISSN 2456-7752)

About Journal

Rai University, Ahmedabad awarded as "The Best Upcoming Private University" by ASSOCHAM, in the year 2012, promises to nurture young minds and develop intellectual and professional faculties with a service to the cause of society & prides itself as one of the leaders in providing quality education in Ahmedabad. Rai University believes in contribution to society and proudly offers Dreamz scholarship to educate underprivileged Girls and sponsor their education.

Research is like blood for academics. Rai University believe that faculty members boost their teaching by remaining active in research. Students quest for learning new things is crucial for developing intellectual capital at the institution. This creates a progressive platform for students and teachers in the area of Teaching, Learning and Research. The research outcomes are evaluated, and they lead to findings that invariably address the concepts taught in class.

Education can excel only when paired with research. As per the vision and mission, Rai University is focusing on research and development initiatives. The university is launching an international journal to showcase innovative and novel ideas through manuscripts.

Journal title: Rising-A Journal of Researchers - ISSN 2456-7752

Type of Journal: International

Form of journal: Online journal

Areas: Engineering, Science, Agriculture, Law and Management

Journal indexed by: Directory of Research Journals Indexing, J-Gate and ResearchBib and Cosmos Impact Factor

Rising: The journal publishes high-quality theoretical and empirical research papers in the fields of Engineering, Science, Agriculture, Law, and Management.

Editor in Chief
(Dr.) Anil Tomar
Provost
Rai University, Ahmedabad
Editorial Board
Adeyinka O. ADEPOJU
AME University, Monrovia, Liberia.
(Dr.) Sharnil Pandya
Northumbria University, Newcastle, UK
(Dr.) Suhas Patil Bharati
VIdyapeeth Deemed to be University,Pune
(Dr.) Manvinder Singh Pahwa
Dr. Hari Singh Gour Central University, Sagar, M.P.
(Dr.) K.B Singh
Central University of Jharkhand, Ranchi.
(Dr.) Rajanikanth Aluvalu
Symbiosis Institute of Technology, Hyderabad
(Dr.) Vivek Sharma IMS,
DAVV, State University M.P.
(Dr.) Ravirajsinh Vaghela
National Forensic Science University, Gandhinagar
(Dr.) Vishal Sagar
Graphic Era Hill University, Dehradun, Uttrakhand
(Dr.) Vishal Khasgiwala FOBC
Atmiya University Rajkot, Gujarat
(Dr.) Monica Sainy
Amity University Chhattisgarh
(Dr.) Idrish
Sakalchand Patel University,Visnagar
(Dr.) Kamal Kharacha
Tolani Commerce College State University Kachchh University. BHUJ
(Dr.) Natvar Patel
Hemchandracharya North Gujarat University, Patan
Managing Editors

(Dr.) Nikunj Raval

Rai School of Engineering

(Dr.) Jaykumar A. Dave

Rai School of Engineering

(Dr.) Sanjesh Rathi

School of Pharmacy

(Dr.) Shonu Jain

School of Pharmacy

(Dr.) Irfan Khan

Rai School of Engineering

(Dr.) Dharmendra Khairajani

Rai School of Management Studies

(Dr.) Purvi Kalal

Rai School of Agriculture

Technical Editors

Mr. Pragnesh Patel

Mr. Chirag Vaghela

Call For Papers

Rising- A Journal of Researchers (ISSN 2456-7752) invites high quality manuscripts from academicians & researchers for the upcoming issue. The journal publishes theoretical, empirical and experimental papers that significantly contribute to the disciplines of Engineering, Science, Agriculture, Law and Management using a wide range of research methods including statistical analysis, analytical work, case studies, field research, book reviews, literature surveys, historical analysis and articles examining significant research questions. All submissions must follow the Submission Guidelines. All submitted work must be original and should not be published elsewhere. Kindly share this information with your professional colleagues and associates who may be willing to contribute to the Journal.

▪ Submission

▪ Kindly email your manuscripts as per submission guidelines to rising@raiuniversity.edu

▪ Please find enclosed herewith the 'author's guidelines and sample research paper' for your kind perusal.

To support and endorse excellence research work, We are not charging authors for their esteemed research work. Papers are selected on the basis of review process which usually takes 3-6 months time period to get published.

Invitation Reviewer

Invitation Reviewer (Click Here)

Author's guidelines

Rising aspires to select research paper, through highest quality peer review. Publications should strictly seek original work that has not been previously published or currently not under review at another journal/conference.

Submission guidelines for authors: Authors should carefully read the entire submission guidelines before submitting the manuscript for publication. Authors must ensure that manuscripts are free of grammatical, spelling and punctuation errors. These must be thoroughly edited before submission. It is not the responsibility of editors to correct the article grammatically and improve English language of the paper.

Paper prepared in English in MS word template of minimum 5 and maximum 15 single space pages should be submitted electronically as attachment to E-mail:

The submission of a manuscript for review to the editor means that it is not copyrighted. It has not been submitted or accepted for publication elsewhere, and will not be submitted elsewhere until the review is completed. Once the review is completed and accepted for publication, authors have to send copyright form signed by all the authors.

Authors should adopt following guidelines for preparation of the article to be submitted:
COVER (FIRST) PAGE: TITLE & AUTHORS DETAIL 1. The first page should mention title of the article and authors details. The title of the article should be bold, centered and typed in capital letters in a 14 point Times New Roman Font.

2.The author(s) details i.e., full name, designation, name of the organization, city, state, country, e-mail id, alternate e-mail id, contact details i.e. mobile/landline phone numbers, in 11-point Times New Roman should be centered below the title. The author names must not be mentioned in the manuscript.

SECOND PAGE: ABSTRACT & KEYWORDS - Font: Time's New Roman, Size: 11, justified and single spaced. Word limit: 200, justified text. It should highlight research background, methodology; major finding(s) in brief. - Authors must mention 4-7 keywords. Key words should be listed alphabetically, italics, separated by commas, and full stop at the end.

SUBSEQUENT PAGES: MANUSCRIPT

1. MANUSCRIPT: It should be typed in 11 point-Times New Roman Font in English with a single space and single column with 1" margin on a standard A4 size paper. The text should be fully justified. The research article/paper should preferably not exceed 15 pages in all. The page numbers should be right aligned at bottom of every page. All headings must be bold-faced, aligned left and fully capitalized.

2. SUB-HEADINGS: The sub-heading must be bold typed, fully capitalized and left aligned. The text matter must be in a 11 point-Times New Roman Font and single spaced.

3. FIGURES AND TABLES: The titles must be above the table, and Sources of data should be mentioned below the table. Figures and tables should be centered and separately numbered. The authors should make sure that tables and figures are properly referred in the main text.

4. EQUATIONS: All the equations used in research paper/article should be consecutively numbered in parentheses, horizontally centered with equation number placed at the right.

5. REFERENCES: It must be single spaced, and at the end of the manuscript. Each reference should be hanging 0.25” from the left. It must be single spaced, and at the end of the manuscript in chronological order. Each reference should be hanging 0.25” from the left. APA Style is preferred. The authors should list all references alphabetically at end of the paper.

6. Manuscripts, which do not conform to these guidelines, will not be considered for publication. The Editor reserves the rights to modify and otherwise improve the manuscripts to meet the Journal's standards of contents, presentation and style. Authors may also be requested to revise their manuscripts, if necessary, before the papers are accepted for publication.

7. The review committee reserves the sole discretion to accept or refuse an article for publication. Manuscripts not considered for publication will not be sent back.

Plagiarism Policy

Plagiarism is a serious issue around the world in the arena of manuscript writing. Plagiarism means "the unauthorized use or close imitation of the language and thoughts of another author and the representation of the one's own original work ". This is generally noticed that, authors are simply copying scientific data and information from the other published papers, which is an awful practice in academic fraternity. Therefore we request to the all our author(s) please adopt the holistic & pragmatic approach to design the manuscript of interest. Hence 'Rising-A Journal of Researchers' will not be responsible for further action on Plagiarism issue. The author will be solely responsible for plagiarism issue.

Examples of plagiarism:

▪ Copying and pasting from the Internet and posting somewhere else without proper citation

▪ Putting your name on another person's research or project

▪ Copying exact wording from another person's text

▪ Using another person's photo, diagram, tables, sounds, or ideas without proper citation

▪ Presenting research in your own words without providing references

▪ Purchasing another person's text and using it as your own

▪ Presenting ideas in the same format and order as your research source

By submitting paper for publication to the journal, Author(s) certify that:

▪ I/We are fully aware that plagiarism is wrong

▪ I/We know that plagiarism is the use of another person's idea or published work and to pretend that it is one's own.

▪ I/We declare that each contribution to your project from the work(s) of other people's published works or unpublished sources have been acknowledged and source of information have been referenced.

▪ I/We certify that you are solely responsible for any incomplete reference that may remain in my/our work.

Anti-plagiarism declaration:

I have read and understood the 'Rising-A Journal of Researchers' rules on plagiarism. I hereby declare that this piece of written work is the result of my own independent scholarly work, and that in all cases material from the work of others (in books, articles, essays, dissertations, and on the internet) is acknowledged, and quotations and paraphrases are clearly indicated. No material other than that listed has been used. This written work has not previously or not yet been published.

Tips for Avoiding Plagiarism:

▪ Learn the citation expectations for each course.

▪ When you take notes for a paper, be sure to cite sources so you don't get mixed up later.

▪ When you research online, be sure to find the original source of the information.

▪ If you are really worried, ask your prof. if you can submit a rough draft so she /he can check your citations.

▪ When in doubt, cite! It is better to have too many citations than few.

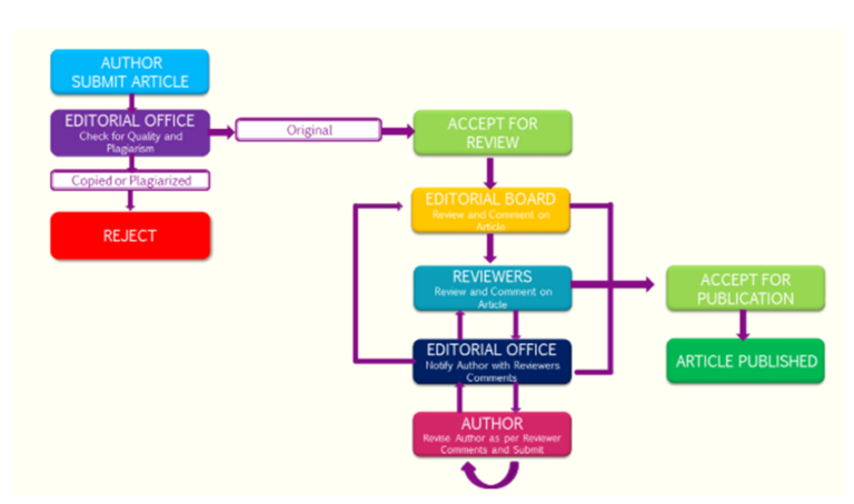
Review Process Policy

The practice of peer review ensures that only high-quality science is published. It is an objective process at the heart of good scholarly publishing and is conducted by all reputable scientific journals. Our referees play a vital role in maintaining the high standards Transport Policy and all manuscripts are peer reviewed following the procedure outlined below.

▪ Submit your research article/manuscript in .DOC/.DOCX file format to us by mail or online submission.

o Submit by mail to rising@raiuniversity.edu In the subject of the mail write down "Submission of Manuscript/Research Paper: Name of Paper". also mention paper category, title of the paper, fullname of author, designation, contact number In the message body of the mail.

▪ Next to submission

o Please prepare your research paper/manuscript in IJRAR paper format(click here for download the paper format).also Submitted papers MUST be written in English.

o our team will give the acknowlegement by mail regarding paper submission. also author will get the submitted paper unique registration id.

▪ Paper accept/reject notification - Out reviewer team will evaluate submitted research paper and give Notification of research paper accepted or not.

o In the case of paper accepted, authors have to pay Publication fees.

o If reviewer found any content which needs to modification, author have to make the modification as per instruction given by our reviewer committee.

o In the case of paper rejection, editorial team will inform you about paper rejection by mail.

▪ Document submission - once payment of the publication fees, author have to submit following document in single mail to rising@localhost

o Undertaking by Author Form (scanned copy)(Handwritten signed by author) (Download)

o Copy right transfer form (scanned copy) (Handwritten signed by author) (Download)

o Identity Proof of corresponding author only(scanned copy) (any one from election Card/PAN Card/College Identity card/Driving License)

o Payment Proof (pdf file of the mail i.e. received from PayUMoney if paid by payUMoney, OR Scan copy/Screen shot) also mentions Paid amount, Transaction ID, and Date of Payment in the mail whenever you send these documents.

o Final Manuscript/Research paper (must be in DOC file format and file name should be your registration ID)

▪ Paper Publication - after receiving above mentioned documents, our team will publish your paper in 3 to 4 of days.

▪ Certificate of publication- author can download certificates of each author, confirmation letter, and published paper from AUTHOR HOME.

Initial manuscript evaluation The Editor first evaluates all manuscripts. It is rare, but it is possible for an exceptional manuscript to be accepted at this stage. Manuscripts rejected at this stage are insufficiently original, have serious scientific flaws, have poor grammar or English language, or are outside the aims and scope of the journal. Those that meet the minimum criteria are normally passed on to at least 2 experts for review.

Archives

Article Processing Fees

Once an author's paper is accepted for publication in Rising: A Journal of Researchers, the registration phase for publication begins. Authors have to pay the publication charges according to their category. It is mandatory that at least one author of an accepted paper register for the paper to appear in the journal's publication issue Authors must pay the publication fees online through the provided payment link.

Paper publication Fee includes

The basic charge includes the publication of one entire research paper online (a maximum of 5 authors per paper)

Softcopy of Certification of paper publishing (author wise individual)

Softcopy of confirmation letter regarding paper publication.

Paper and authors Details handling charges

Basic formatting, Process for assigning unique paper identification number, Typesetting, Publishing and Listing the papers.

Refund Policy

By default, ALL THE PAYMENTS ARE NON-REFUNDABLE. "No-shows" or "Extra-Page Payment" or "Excess Payment" or "Additional Payment" are not refundable and liable; and will be considered as the donations. Once an article is accepted for publication, an article processing charge becomes due. The submitting author assumes responsibility for the Article Processing Charge, and Publisher will not issue refunds of any kind. However, under genuine circumstances, such as an extra payment made by mistake, refund requests submitted no later than two days prior to the registration closing date will be processed with an applicable cancellation fee. All refund e-mail requests must be submitted to rising@localhost Request for refunds postmarked after the Registration closing date will not be accepted. All Extra Payment Refund request takes 10 to 15 days for process with payment getaway charges.